Безопасность! Включение дальнего света при нажатии кнопки звукового сигнала.

Ён_

Завсегдатай
9,545
3
Итог модернизации мотоцикла.
Система работает, нареканий не вызвало за сезон 2014!
Рекомендую к применению. Можете обращаться, паяльник и диоды у меня есть;)

Этим летом обзавелся хорошим задним оберегом для мотоцикла в виде прикрепленного на стяжках знака аварийной остановки;)
zakrytie-moto-sezona-2014_46170_m.jpg


Советую!
 
Последнее редактирование:

Na4fin

Активный участник
582
9
Москва
  1. BMW R 1200 GS Adv LC
Интересная доработка! Есть вопрос - при включенном дальнем и нажатии кнопки клаксона выдает ли ошибку? Или команда блоком Zfe просто не выполняется так как дальний свет уже включен?
 

Ён_

Завсегдатай
9,545
3
Интересная доработка! Есть вопрос - при включенном дальнем и нажатии кнопки клаксона выдает ли ошибку?
Никаких ошибок нет при таком включении диода который пропускает ток только в одном направлении!
 

Ён_

Завсегдатай
9,545
3
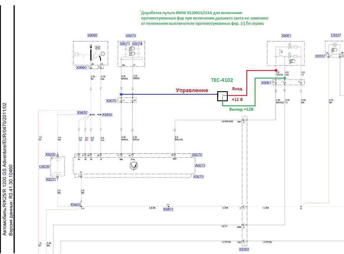
Продолжаем тему!;)
Заменил штатные противотуманки на светодиодные.
Возникла мысль как сделать так что-бы противотуманки всегда включались при включении дальнего света не зависимо от положения выключателя противотуманных фар.

Теоретические изыскания проведены. В результате принято решение внедрить еще оди диод между двумя выключателями.
remot-r1200gsa-11goda-rsd_50952_m.jpg


Надеюсь, в ближайшее время предоставлю вам действующий образец...
Продолжение следует.
 

Ён_

Завсегдатай
9,545
3
Продолжаем тему!;)
Заменил штатные противотуманки на светодиодные.
Возникла мысль как сделать так что-бы противотуманки всегда включались при включении дальнего света не зависимо от положения выключателя противотуманных фар.

Теоретические изыскания проведены. В результате принято решение внедрить еще оди диод между двумя выключателями.
remot-r1200gsa-11goda-rsd_50952_m.jpg


Надеюсь, в ближайшее время предоставлю вам действующий образец...
Продолжение следует.

Эта схема не работает!
Все реализовал этим девайсом
705e7c131cc05e5c39a9216903b39c75.jpg

Видео реализации задумки
Кому интересно могу набросать схемку.
 
Последнее редактирование: